GB/T 39108-2020 消費品安全 危害識別 情景模擬法
- 發表時間:2023-03-12
- 來源:共立消防
- 人氣:
1 范圍
本標準規定了運用情景模擬法進行消費品安全危害識別的一般流程和基本要求、模擬場景設計、執行測評、數據收集和結果分析。
本標準適用于消費品安全各相關方在消費品的設計、生產、使用(包括維修)階段開展危害識別。
2 規范性引用文件
下列文件對于本文件的應用是必不可少的。凡是注日期的引用文件,僅注日期的版本適用于本文件。凡是不注日期的引用文件,其最新版本(包括所有的修改單)適用于本文件。
GB/T 38259-2019 信息技術 虛擬現實頭戴式顯示設備通用規范
3 術語和定義
下列術語和定義適用于本文件。
3.1
消費品 consumer product
主要但不限于為個人使用而設計、生產的產品,包括產品的組件、零部件、附件、使用說明和包裝。
[GB/T 35248-2017,定義2.2]
3.2
消費品安全 consumer product safety
消費品免除了不可接受風險的狀態。
[GB/T 28803-2012,定義3.4]
3.3
傷害 injury
對人體健康或財產的損害。
注:改寫GB/T 20002.4-2015,定義3.1。
3.4
危害(源)hazard
可能導致傷害(3.3)的潛在根源。
[GB/T 20002.4-2015,定義3.2]
3.5
危害識別 hazard identification
發現、列舉和描述風險要素的過程。
[GB/T 28803-2012,定義3.7]
3.6
情景模擬法 scenario simulation method
運用虛擬現實或實物場景的形式,模擬與實際情況相似的情景,進行相關測試和分析的方法。
3.7
虛擬現實 virtual reality;VR
以計算機技術為核心,生成與一定范圍真實環境在視、聽、觸感等方面近似的數字化環境,用戶借助必要的裝備與其進行交互,可獲得親臨對應真實環境的感受和體驗。
4 一般流程和基本要求
4.1 流程概述
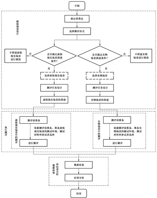
情景模擬法的測評形式可分為虛擬現實場景和實物場景,一般流程包括模擬場景設計、執行測評、數據收集和結果分析(見圖1):
a)模擬場景設計:確定需要測評的消費品,根據判斷條件選擇測評形式(選一或二者結合),設計參試者在測評中需要完成的任務,搭建場景;
b)執行測評:測評環境準備、測評材料準備、參試者的選擇和進行測評;
c)數據收集和結果分析。其中,數據收集包括主觀數據和客觀數據收集。基于情景模擬法的測評示例參見附錄A。

注:如兩個場景條件均滿足,選擇其一,或兩種形式皆采用。
圖1 情景模擬法的一般流程
以上為標準部分內容,如需看標準全文,請到相關授權網站購買標準正版。
-
IG541混合氣體滅火系統
IG541混合氣體滅火系統:IG-541滅火系統采用的IG-541混合氣體滅火劑是由大氣層中的氮氣(N2)、氬氣(Ar)和二氧化碳(CO2)三種氣體分別以52%、40%、8%的比例混合而成的一種滅火劑 -
二氧化碳氣體滅火系統
二氧化碳氣體滅火系統:二氧化碳氣體滅火系統由瓶架、滅火劑瓶組、泄漏檢測裝置、容器閥、金屬軟管、單向閥(滅火劑管)、集流管、安全泄漏裝置、選擇閥、信號反饋裝置、滅火劑輸送管、噴嘴、驅動氣體瓶組、電磁驅動 -
七氟丙烷滅火系統
七氟丙烷(HFC—227ea)滅火系統是一種高效能的滅火設備,其滅火劑HFC—ea是一種無色、無味、低毒性、絕緣性好、無二次污染的氣體,對大氣臭氧層的耗損潛能值(ODP)為零,是鹵代烷1211、130 -
手提式干粉滅火器
手提式干粉滅火器適滅火時,可手提或肩扛滅火器快速奔赴火場,在距燃燒處5米左右,放下滅火器。如在室外,應選擇在上風方向噴射。使用的干粉滅火器若是外掛式儲壓式的,操作者應一手緊握噴槍、另一手提起儲氣瓶上的


